188bet
校内邮箱
|
办公精灵
|
WebVPN
|
教务平台
188bet
188bet概况
188bet简介
现任领导
机构设置
师资队伍
师资概况
师资介绍
名师与团队
客座教授
人才培养
本科生培养
研究生培养
科学研究
研究方向
平台基地
学术平台
招生就业
本科生招生
研究生招生
招生联系方式
就业服务
党建工作
党建工作
学院党委
学生工作
学工队伍
学工动态
国际化办学
招生信息
中美人才培养计划121项目
校友之家
历届毕业照
校友动态
杰出校友
经管文化
经管文化
导航
188bet
188bet概况
+
188bet简介
现任领导
机构设置
师资队伍
+
师资概况
师资介绍
名师与团队
客座教授
人才培养
+
本科生培养
研究生培养
科学研究
+
研究方向
平台基地
学术平台
招生就业
+
本科生招生
研究生招生
招生联系方式
就业服务
党建工作
+
党建工作
学院党委
学生工作
+
学工队伍
学工动态
国际化办学
+
招生信息
中美人才培养计划121项目
校友之家
+
历届毕业照
校友动态
杰出校友
经管文化
+
经管文化
当前位置:
188bet
>>
国际交流项目
>> 正文
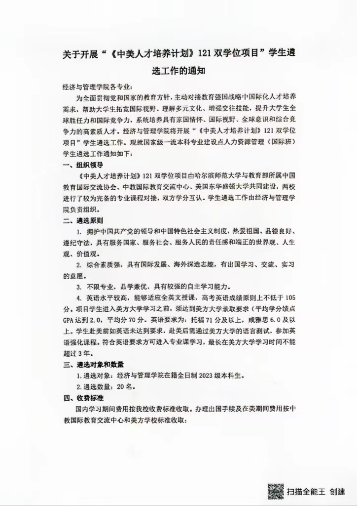
关于开展“《中美人才培养计划》121 双学位项目”学生遴选工作的通知
作者: 发布时间:2023年09月18日 19:16 阅读量:
上一篇:
2024年《中美人才培养计划》 项目发展研讨会暨实验班招生工作会顺利召开
下一篇:没有了